-
石家莊:《2020年全市建筑節能、綠色建筑與裝配式建筑工作方案》
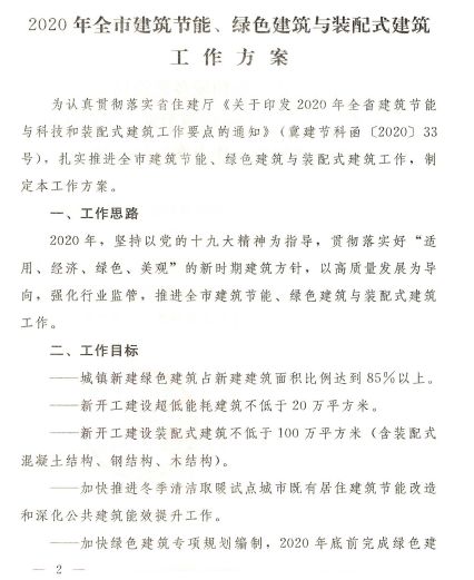
時間:2020-04-01 21:30:10 作者:GBWindows 來源:行業網站 閱讀:1879內容摘要:原文如下:來源:石家莊住房和城鄉建設局...
原文如下:
來源:石家莊住房和城鄉建設局
聲明:本站所有內容,凡注明來源:綠建之窗”或“本站原創”的文字、圖片等,版權均屬本網所有,其他媒體、網站等如需轉載、轉貼,請注明來源為“綠建之窗”。凡注明"來源:XXX"的內容,為本網轉載自其他媒體,轉載目的是傳遞更多信息,并不代表本網贊同其觀點和對其真實性負責。如有侵權,也請第一時間聯系我們。對不遵守聲明或其他違法、惡意使用本網內容者,本站保留追究其法律責任的權利。管理員QQ: 4993067 32533240,緊急聯系方式:18501126985 13693161205。
- 相關文章
-
-
12-09河南省住房和城鄉建設廳等部門關于強化金融支持綠色建筑產業發展的通知
-
12-06建筑產品碳標簽:從 “被動合規” 到 “主動領跑”,建筑企業的 “綠色競爭力” 該如何打造?
-
12-06一文讀懂綠色建筑:環保與舒適的完美融合
-
12-041000萬!北京經開區系列“”雙碳”獎補政策發布
-
12-04關于《福建省綠色建筑新技術擬推廣目錄(2025年)》的公示
-
12-03吉林▎超低能耗建筑項目最高補助200萬
-
11-30全球五大綠色建筑標準
-
11-30什么是中國的綠色建筑
-
新聞資訊
本欄最新更新
-
01-16岳陽 ▎《綠色建筑管理實施細則(試行)》印發,鼓勵采用超低能耗技術
-
01-16《吉林省基本級綠色建筑設計導則》公示
-
01-15江西廣東▎印發《零碳園區建設方案》,建設任務:江西10個、廣東25個
-
01-15遼寧省住房和城鄉建設廳|關于印發《遼寧省“好房子”評價導則(試行)》的通知
-
01-14江西 廣東 ▎印發《零碳園區建設方案》,鼓勵園區新建建筑對標超低能耗建筑
-
01-14湖南省發布新版綠色建筑工程設計要點將于2026年起執行
-
01-13廣州|《美麗廣州建設規劃》印發,要求建設一批近零能耗建筑工程
-
01-13加大“好房子”供給!住建部發文
-
01-12把握好高質量發展和高水平保護的關系
-
01-12《綠色工廠評價通則》國家標準發布
本欄推薦
閱讀排行
通信地址: 北京市豐臺區南四環西路128號院諾德中心一期2號樓12層1201室 郵編:100070 網站合作:QQ:1658253059 電話: 13693161205 18501126985
京公網安備11010602007284號 京ICP備14061276號-3
51LA統計



