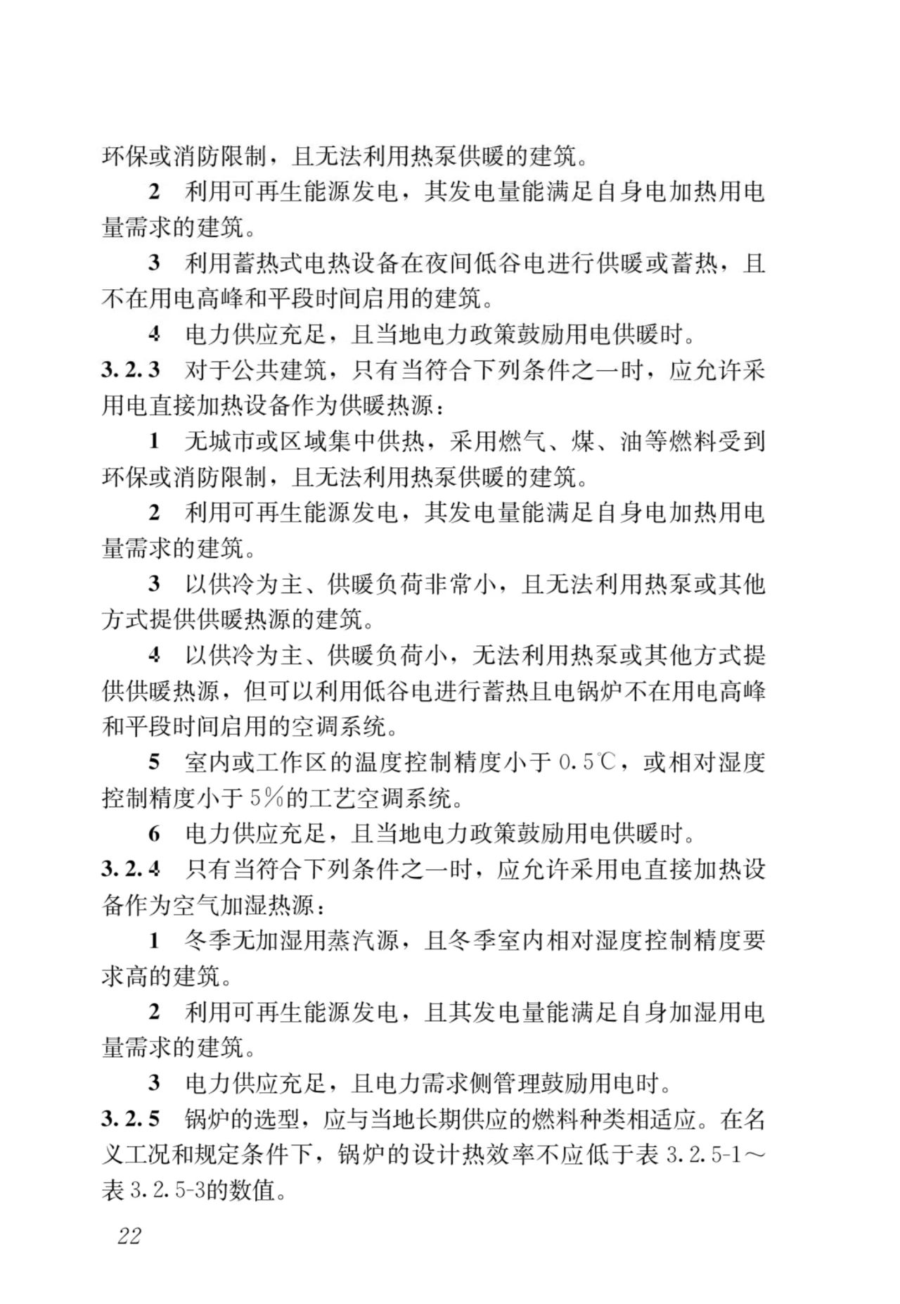
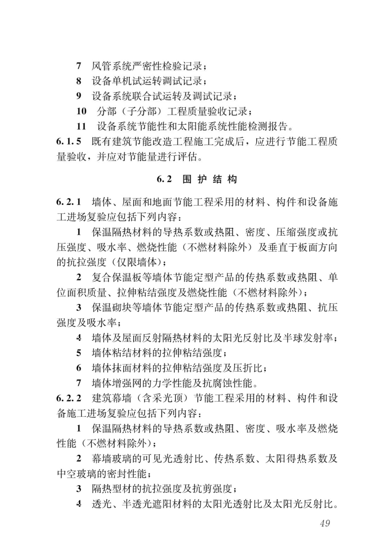
-
《建筑節能與可再生能源利用通用規范》GB 55015-2021
時間:2025-05-16 09:47:08 作者:GBWindows 來源:原創文章 閱讀:3037內容摘要:住房和城鄉建設部關于發布國家標準《建筑節能與可再生能源利用通用規范》的公告現批準《建筑節能與可再生能源利用通用規范》為國家標準,編號為GB55015-2021,自2022年4月1日起實施。本規范為強制性工程建設規范,全部條文必須嚴格執行。現行工程建設標準相關強制性條文同時廢止。現行工程建設標準中有關規定與本規范不一致的...
住房和城鄉建設部關于發布國家標準《建筑節能與可再生能源利用通用規范》的公告
現批準《建筑節能與可再生能源利用通用規范》為國家標準,編號為GB 55015-2021,自2022年4月1日起實施。本規范為強制性工程建設規范,全部條文必須嚴格執行。現行工程建設標準相關強制性條文同時廢止。現行工程建設標準中有關規定與本規范不一致的,以本規范的規定為準。
本規范在住房和城鄉建設部門戶網站(www.mohurd.gov.cn)公開,并由住房和城鄉建設部標準定額研究所組織中國建筑出版傳媒有限公司出版發行。
附件:
1.建筑節能與可再生能源利用通用規范
2.廢止的現行工程建設標準相關強制性條文
住房和城鄉建設部
2021年9月8日










附件2
廢止的現行工程建設標準相關強制性條文
1.《建筑照明設計標準》GB 50034-2013第6.3.3、6.3.4、6.3.5、6.3.6、6.3.7、6.3.9、6.3.10、6.3.11、6.3.12、6.3.13、6.3.14、6.3.15條
2.《住宅設計規范》GB 50096-2011第7.1.5、7.2.3、8.1.4(2)、8.3.2、8.3.4、8.3.12條(款)
3.《公共建筑節能設計標準》GB 50189-2015第3.2.1、3.2.7、3.3.1、3.3.2、3.3.7、4.1.1、4.2.2、4.2.3、4.2.5、4.2.8、4.2.10、4.2.14、4.2.17、4.2.19、4.5.2、4.5.4、4.5.6條
4.《民用建筑太陽能熱水系統應用技術規范》GB 50364-2018第3.0.4、3.0.5、3.0.7、3.0.8、4.2.3、4.2.7、5.3.2、5.4.12、5.7.2條
5.《地源熱泵系統工程技術規范》GB 50366-2005(2009版)第3.1.1、5.1.1條
6.《住宅建筑規范》GB 50368-2005第7.2.2、7.2.4、8.3.1、8.3.5、8.3.8、10.1.1、10.1.2、10.1.4、10.1.5、10.1.6、10.2.1、10.2.2、10.3.1、10.3.2、10.3.3條
7.《建筑節能工程施工質量驗收標準》GB 50411-2019第3.1.2、4.2.2、4.2.3、4.2.7、5.2.2、6.2.2、7.2.2、8.2.2、9.2.2、9.2.3、10.2.2、11.2.2、12.2.2、12.2.3、15.2.2、18.0.5條
8.《太陽能供熱采暖工程技術標準》GB 50495-2019第1.0.5、5.1.1、5.1.2、5.1.5、5.2.13條
9.《民用建筑供暖通風與空氣調節設計規范》GB 50736-2012第5.2.1、5.4.3(1)、5.5.1、5.5.5、5.10.1、7.2.1、8.1.2、8.2.2、8.3.4(1)、8.3.5(4)、8.11.14、9.1.5(1—4)條(款)
10.《民用建筑太陽能空調工程技術規范》GB 50787-2012第1.0.4、3.0.6、5.3.3、5.4.2、5.6.2、6.1.1條
11.《嚴寒和寒冷地區居住建筑節能設計標準》JGJ 26-2018第4.1.3、4.1.4、4.1.5、4.1.14、4.2.1、4.2.2、4.2.6、5.1.1、5.1.4、5.1.9、5.1.10、5.2.1、5.2.4、5.2.8、5.4.3、6.2.3、6.2.5、6.2.6、7.3.2條
12.《夏熱冬暖地區居住建筑節能設計標準》JGJ 75-2012第4.0.4、4.0.5、4.0.6、4.0.7、4.0.8、4.0.10、4.0.13、6.0.2、6.0.4、6.0.5、6.0.8、6.0.13條
13.《夏熱冬冷地區居住建筑節能設計標準》JGJ 134-2010第4.0.3、4.0.4、4.0.5、4.0.9、6.0.2、6.0.3、6.0.5、6.0.6、6.0.7條
14.《輻射供暖供冷技術規程》JGJ 142-2012第3.2.2、3.8.1條
15.《外墻外保溫工程技術標準》JGJ 144-2019第4.0.2、4.0.5、4.0.7、4.0.9條
16.《供熱計量技術規程》JGJ 173-2009第3.0.1、3.0.2、4.2.1、5.2.1、7.2.1條
17.《公共建筑節能改造技術規范》JGJ 176-2009第5.1.1、6.1.6條
18.《采光頂與金屬屋面技術規程》JGJ 255-2012第4.5.1條
19.《建筑外墻外保溫防火隔離帶技術規程》JGJ 289-2012第3.0.4、4.0.1條
20.《溫和地區居住建筑節能設計標準》JGJ 475-2019第4.2.1、4.2.2、4.3.6、4.4.3條
聲明:本站所有內容,凡注明來源:綠建之窗”或“本站原創”的文字、圖片等,版權均屬本網所有,其他媒體、網站等如需轉載、轉貼,請注明來源為“綠建之窗”。凡注明"來源:XXX"的內容,為本網轉載自其他媒體,轉載目的是傳遞更多信息,并不代表本網贊同其觀點和對其真實性負責。如有侵權,也請第一時間聯系我們。對不遵守聲明或其他違法、惡意使用本網內容者,本站保留追究其法律責任的權利。管理員QQ: 4993067 32533240,緊急聯系方式:18501126985 13693161205。
上一篇:附:相關標準
下一篇:沒有了
- 相關文章
-
-
12-10“雙碳”目標下綠色金融政策體系日趨完善
-
12-09河南省住房和城鄉建設廳等部門關于強化金融支持綠色建筑產業發展的通知
-
12-08全國首個《“好房子”建設標準體系》發布,“好房子”建設邁向新階段
-
12-06建筑產品碳標簽:從 “被動合規” 到 “主動領跑”,建筑企業的 “綠色競爭力” 該如何打造?
-
12-06一文讀懂綠色建筑:環保與舒適的完美融合
-
12-04關于《福建省綠色建筑新技術擬推廣目錄(2025年)》的公示
-
12-03吉林▎超低能耗建筑項目最高補助200萬
-
11-30全球五大綠色建筑標準
-
綠建政策
本欄最新更新
-
05-16《建筑節能與可再生能源利用通用規范》GB 55015-2021
-
04-02附:相關標準
-
08-12中共中央 國務院關于加快經濟社會發展全面綠色轉型的意見
-
08-09國務院印發《加快構建碳排放雙控制度體系工作方案》
-
04-19住建部發布《建筑照明設計標準》GB/T50034-2024
-
03-07《建筑與市政工程綠色施工評價標準》國家標準編號為GB/T50640-2023
-
09-26住房和城鄉建設部關于修改《建設工程消防 設計審查驗收管理暫行規定》的決定
-
09-12深圳市建設科技促進中心關于第五十一批綠色建筑評價標識項目的公告
-
09-11住建廳:即日起,建設單位對安全負首責!項目負責人應具備注安資格!必須組織安全設施設計審查
-
07-27《北京市建筑綠色發展條例(草案)》提交一審 北京擬推廣超低能耗建筑
本欄推薦
閱讀排行
通信地址: 北京市豐臺區南四環西路128號院諾德中心一期2號樓12層1201室 郵編:100070 網站合作:QQ:1658253059 電話: 13693161205 18501126985
京公網安備11010602007284號 京ICP備14061276號-3
51LA統計



