-
IIGF年報 | 2023年上市公司ESG信息披露進展報告
時間:2024-10-28 09:46:47 作者:GBWindows 來源:行業網站 閱讀:1139內容摘要:近年來,隨著監管力度加強,ESG信息披露已經成為企業對外展示自身在環境、社會責任和公司治理(Environmental, Social and Governance,簡稱ESG)三個維度的相關信息及實踐結果的必要流程,ESG信息披露可以展現公司在可持續發展方面的貢獻與成果,減少利......近年來,隨著監管力度加強,ESG信息披露已經成為企業對外展示自身在環境、社會責任和公司治理(Environmental, Social and Governance,簡稱ESG)三個維度的相關信息及實踐結果的必要流程,ESG信息披露可以展現公司在可持續發展方面的貢獻與成果,減少利益相關方的信息不對稱,為投資人提供高質量的投資參考信息。隨著政策鼓勵,披露的數量呈現每年遞增的趨勢,披露質量也在不斷提高。
一、ESG信息披露政策進展
(一)中央層面
2023年,我國政府及監管部門對企業及金融機構ESG相關信息披露做了進一步規范和要求。對于起到引領帶頭作用的中央企業,國資委出臺的一系列ESG信息披露的相關指引推動提升了央企ESG信息披露比率。2023年7月,國資委發布的《央企控股上市公司ESG專項報告編制研究》構建了包含14個一級指標、45個二級指標、132個三級指標的指標體系,基礎披露項大多為定量指標,除了常見的資源消耗、污染防治以及最基礎的環境管理制度建設,還包含了氣候變化及生物多樣性。2023年9月25日,國資委發布《中央企業上市公司ESG藍皮書(2023)》,提出中央企業要深化踐行ESG理念、統籌加強ESG管理,與國際規則接軌,從而更好開展市場競爭。對于在市場資源配置中起到關鍵作用的金融機構,監管部門出臺了相關的金融機構ESG信息披露指引,對于金融機構披露ESG相關信息以及將ESG相關信息應用在金融產品中起到了指導性作用。
表1 中央層面ESG信息披露政策梳理(2023年)

資料來源:根據公開信息整理
(二)地方層面
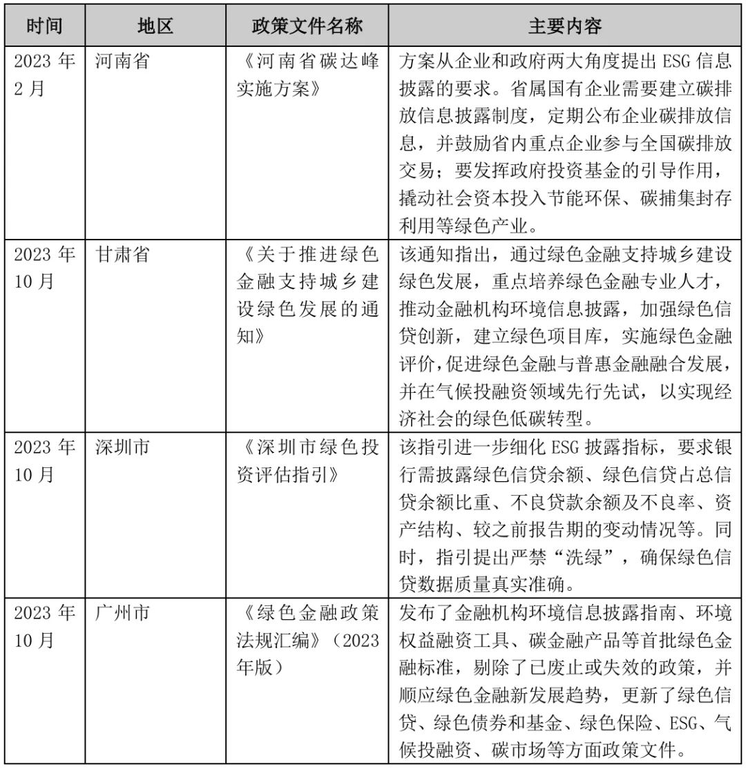
2023年,很多省市地方層面根據最新的中央政策文件的指導要求,對ESG相關信息披露進行了進一步的指導。2023年2月,河南省發布《河南省碳達峰實施方案》,方案從企業和政府兩大角度提出ESG信息披露的要求:省屬國有企業需要建立碳排放信息披露制度,定期公布企業碳排放信息,并鼓勵省內重點企業參與全國碳排放交易;要發揮政府投資基金的引導作用,撬動社會資本投入節能環保、碳捕集封存利用等綠色產業。2023年10月,深圳市發布的《深圳市綠色投資評估指引》進一步細化ESG披露指標,要求銀行需披露綠色信貸余額、綠色信貸占總信貸余額比重、不良貸款余額及不良率、資產結構、較之前報告期的變動情況等。同時,該指引提出嚴禁“洗綠”,確保綠色信貸數據質量真實準確。
表2 地方層面ESG信息披露政策(截至2023年底)

資料來源:根據公開信息整理
(三)交易所及協會層面
2023年10月,深交所發布的《深圳證券交易所上市公司自律監管指引第3號——行業信息披露(2023年修訂)》提高了ESG信息披露要求,要求上市公司詳細披露重大環境污染和安全事故信息,包括事故發生的基本情況、事件對公司的影響、公司的整改措施等。同時,在中國保險行業協會、中國汽車工業協會等行業自律組織的推動下,相關行業ESG信息披露標準陸續出臺。
表3 證券交易所及行業協會層面ESG信息披露政策(2023年)

資料來源:根據公開信息整理
二、ESG信息披露數量進展
2021年至2023年,我國A股上市公司發布獨立ESG/社會責任報告數量從24.64%[1]上升至33.93%,各交易所披露比率如圖1所示??傮w來說,目前政策引導加強、市場需求擴大、投資者意識增加,使得上市公司對ESG管理重視程度提高,但依然有較大的提升空間。

圖1 2021-2023年我國不同交易所A股上市公司發布獨立ESG/社會責任報告比率
數據來源:中央財經大學綠色金融國際研究院
從行業層面來看,披露比率最高的五個行業分別為金融業(93.55%),文化、體育和娛樂業(75.51%),衛生和社會工作(68.75%),采礦業(62.5%),交通運輸、倉儲和郵政業(59.65%)。由于金融業較早開展綠色金融和ESG實踐,利益相關方對ESG更加關注,企業ESG信息的披露比率顯著高于其他行業。

圖2 2023年我國不同行業A股上市公司發布獨立ESG/社會責任報告比率
數據來源:中央財經大學綠色金融國際研究院
從企業屬性來看,中央企業由于受到國資委信息質量監管要求,并且在各行業中起到引領作用,具備健全完善的組織架構,其公司整體ESG治理水平高于其他公司,ESG信息披露比率也處于領先地位,2023年達到78.46%。其次是地方國有企業,對ESG信息也保持較高的透明度,披露比率為51%。而民營企業的ESG信息披露比率較低,信息透明度有待增強。

圖3 2023年我國不同屬性A股上市公司發布獨立ESG/社會責任報告比率
數據來源:中央財經大學綠色金融國際研究院
三、ESG信息披露質量進展
從各板塊來看,主板及科創板上市公司的ESG表現好于創業板和北交所的企業。科創板很多公司受轉型發展的政策支持,高新技術企業較多,對環境和社會有更好的貢獻和業務考量,將可持續發展理念融入公司經營中。主板中大型上市公司較多,公司發展處于穩定階段,有更多的資金和人力發展ESG。而創業板和北交所上市公司很多處于起步階段,有待在業務穩定后提高對ESG的考量。

圖4 2023年各板塊A股上市公司ESG及各維度平均得分情況
數據來源:中央財經大學綠色金融國際研究院
從各行業來看,2023年住宿和餐飲業,水利、環境和公共設施管理業,電力、熱力、燃氣及水生產和供應業三個行業ESG總體得分排在前三位,主要因為此三個行業中很多公司的主營業務本身具有低碳轉型、清潔能源發展、社會貢獻等內容,具有較強的ESG屬性,單從環境維度來看,此三個行業的得分也處于前三的位置。整體平均分中,居民服務、修理和其他服務業排名最后,此行業中很多公司規模較小,對ESG的重視程度不足。

圖5 2023年各中證一級行業全A股上市公司ESG平均得分情況
數據來源:中央財經大學綠色金融國際研究院
從公司屬性來看,央企ESG總分和各維度得分都領先于其他企業,地方國有企業表現其次,集體企業和民營企業表現落后。從環境維度來看,央企受國資委監管要求,對“雙碳”政策的落實情況好于其他企業,很多企業已經制定了自身的碳中和目標,并且在清潔能源使用、環境管理體系建設、低碳項目投入等方面都有較大的投入,國有企業緊隨其后。民營企業承擔的社會責任不如中央企業,目前在環境方面還有很大的提升空間。從社會維度來看,央企和地方國企承擔較多的社會責任,包括鄉村振興、公益投入,而集體企業由于意識不足或能力受限等原因在社會維度得分較低。

圖6 2023年各屬性A股上市公司ESG及各維度平均得分情況
數據來源:中央財經大學綠色金融國際研究院
從地域來看,2023年北京、上海、海南、天津、重慶企業ESG得分最高,江西、遼寧、寧夏、山西、內蒙企業ESG得分較低。各地區企業對ESG的重視程度,與當地政策、宣貫范圍、經濟水平都存在一定的關系。

圖7 2023年各地區A股上市公司ESG平均得分情況
數據來源:中央財經大學綠色金融國際研究院
(三)面臨挑戰
1. ESG披露口徑缺乏可比性
截至2023年末,我國尚未對ESG或可持續信息披露作出統一的披露指引(2024年4月,滬深北交易所均已出臺《可持續發展報告指引(試行)》),A股上市公司大部分根據GRI指等國際ESG披露指引,香港聯交所上市公司根據聯交所ESG信息披露指引進行披露,導致同行業內公司的很多計量口徑存在一定差異,可比性不足,投資者等利益相關方對信息的利用受限,信息披露的作用不能得到最大發揮。
2. ESG信息披露真實性缺乏鑒證與核查
監管及資本市場對ESG信息披露的重視程度提高,體現在我國上市公司ESG信息披露比率逐年提高。但滿足監管要求的同時,披露的質量參差不齊,真實性得不到保證,“漂綠”風險較高。如何能在滿足監管的情況下,提高上市公司主動披露的意愿以及將ESG切實融入業務發展,將成為下一個亟待解決的議題。
3. 企業缺乏專職ESG團隊或從業人員
由于ESG屬于新興議題,很多公司目前尚沒有成立ESG部門,ESG相關工作由其他職能部門負責任,很多公司也會聘請外部專業機構進行輔助。由于ESG工作涉及公司多個部門,需要各維度的相關知識,知識量大、知識體系復雜,在職能部門匯總ESG信息時很容易因為對各部門業務情況不了解造成數據偏差,導致整體披露質量的下降。
(四)發展建議
1.建立適用我國企業的ESG信息披露獎懲機制
建議各監管部門明確ESG披露真實性的獎懲機制,懲罰機制可以包括警告、罰款、退市機制等,獎勵機制可以包括信貸優惠或政策補貼等,以減少“漂綠”風險的發生。
2.鼓勵企業開展ESG鑒證與核查
未來ESG定量數據的披露口徑統一后,可以逐步鼓勵企業開展ESG鑒證以及溫室氣體核驗,通過第三方機構的權威性為企業信息的真實性提供擔保,不斷提高企業信息披露質量,使得ESG信息能夠成為投資者決策的依據。
3.健全企業ESG組織架構
大型企業可以通過健全ESG組織架構提高內部ESG從業人員能力。一是在董事會的領導下建立專職的ESG團隊,包括ESG委員會、ESG部門、ESG工作小組;二是通過對各部門進行理念宣貫和日常培訓,提高全公司對ESG理念的認知程度;三是將ESG理念與各部門運營相結合,并制定部門ESG業績考核流程和考標。
腳注
[1] 2021年數據僅涵蓋上交所、深交所
相關文章:
聲明:本站所有內容,凡注明來源:綠建之窗”或“本站原創”的文字、圖片等,版權均屬本網所有,其他媒體、網站等如需轉載、轉貼,請注明來源為“綠建之窗”。凡注明"來源:XXX"的內容,為本網轉載自其他媒體,轉載目的是傳遞更多信息,并不代表本網贊同其觀點和對其真實性負責。如有侵權,也請第一時間聯系我們。對不遵守聲明或其他違法、惡意使用本網內容者,本站保留追究其法律責任的權利。管理員QQ: 4993067 32533240,緊急聯系方式:18501126985 13693161205。
- 相關文章
-
-
11-26上海市人民政府辦公廳關于印發《上海市促進建筑業高質量發展 加快培育增長新動能行動方案》的通知
-
11-22六部門印發《江西省支持建筑業高質量發展若干措施》
-
11-22ESG在美國有了新名字
-
11-182分鐘了解碳市場基礎知識,零基礎看懂
-
11-16商務部新政,首個綠色貿易政策出臺,重構外貿企業生存法則!
-
11-02重磅!首個綠色貿易領域專項政策文件印發
-
10-23同心同夢 共創未來——冰山松洋壓縮機開業三十周年慶典圓滿舉行?
-
10-19節能降碳中央預算出爐!錢將花在哪?企業該怎么抓住紅利?
-
新聞資訊
本欄最新更新
-
06-25【ESG審驗師】AA1000國際注冊ESG審驗師認證開啟職業新賽道
-
06-07什么是ESG?一文帶您讀懂
-
06-02ESG框架下的城市更新: 綠色低碳路徑與可持續創新
-
05-19ESG資訊|德國總理呼吁廢除《企業可持續發展盡職調查指令》(CSDDD)
-
03-16ESG資訊|歐盟四大氣候政策“瘦身”調整
-
02-18ESG專題|71%的公司在CSRD的監督下加強了董事會監督
-
11-23ESG專題|星巴克: 2030 年實現其咖啡供應鏈的碳中和
-
11-17ESG知識|一文讀懂海上風電
-
11-14ESG知識|一文讀懂全氟及多氟烷基物質(PFAS)
-
11-112024年將盡,我們開始為ESG的未來感到擔憂 | 深度
本欄推薦
閱讀排行
通信地址: 北京市豐臺區南四環西路128號院諾德中心一期2號樓12層1201室 郵編:100070 網站合作:QQ:1658253059 電話: 13693161205 18501126985
京公網安備11010602007284號 京ICP備14061276號-3
51LA統計



