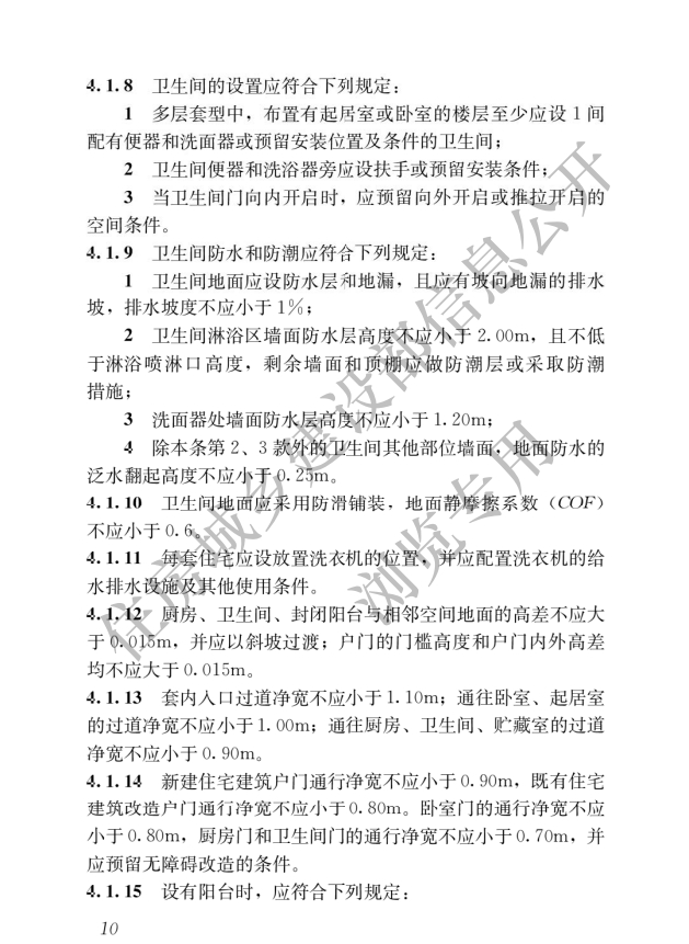
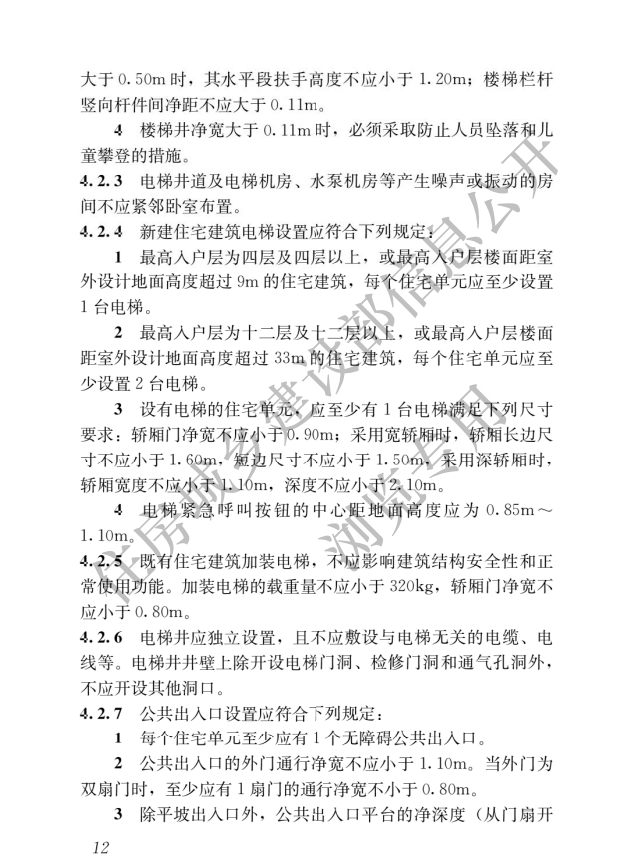
-
住房城鄉建設部關于發布國家標準 《住宅項目規范》的公告
時間:2025-04-01 09:43:26 作者:GBWindows 來源:行業網站 閱讀:1442內容摘要:現批準《住宅項目規范》為國家標準,編號為GB55038-2025,自2025年5月1日起實施。本規范為強制性工程建設規范,全部條文必須嚴格執行。現行工程建設標準中有關規定與本規范不一致的,以本規范的規定為準?,F行國家標準《住宅建筑規范》GB50368-2005和下列現行工程建設標準相關強制性條文同時廢止。一、《建筑采光...
現批準《住宅項目規范》為國家標準,編號為GB 55038-2025,自2025年5月1日起實施。本規范為強制性工程建設規范,全部條文必須嚴格執行。現行工程建設標準中有關規定與本規范不一致的,以本規范的規定為準?,F行國家標準《住宅建筑規范》GB 50368-2005和下列現行工程建設標準相關強制性條文同時廢止。
一、《建筑采光設計標準》GB 50033-2013第4.0.1條。
二、《住宅設計規范》GB 50096-2011第5.1.1、5.3.3、5.4.4、5.5.2、5.5.3、5.6.2、5.6.3、5.8.1、6.1.1、6.1.2、6.1.3、6.2.1、6.2.2、6.2.3、6.2.4、6.2.5、6.3.1、6.3.2、6.3.5、6.4.1、6.4.7、6.5.2、6.6.1、6.6.3、6.7.1、6.9.1、6.9.6、6.10.1、6.10.4、7.1.1、7.1.3、7.2.1、7.3.2、8.1.1、8.1.2、8.1.3、8.1.4(1、3、4)、8.1.7、8.2.1、8.2.2、8.2.6、8.2.10、8.2.11、8.2.12、8.3.3、8.3.6、8.4.1、8.4.3、8.4.4、8.5.3、8.7.3、8.7.4、8.7.5、8.7.9條(款)。
三、《民用建筑隔聲設計規范》GB 50118-2010第4.2.1、4.2.2、4.2.5條。
四、《住宅裝飾裝修工程施工規范》GB 50327-2001第3.1.3、3.1.7、3.2.2、4.1.1、4.3.4、4.3.6、4.3.7、10.1.6條。
五、《住宅信報箱工程技術規范》GB 50631-2010第1.0.3、3.0.1條。
六、《住宅建筑電氣設計規范》JGJ 242-2011第4.3.2、8.4.3、10.1.1、10.1.2條。
七、《住宅室內裝飾裝修設計規范》JGJ 367-2015第3.0.4、3.0.7條。
八、《城市居住區熱環境設計標準》JGJ 286-2013第4.1.1、4.2.1條。
本規范在住房城鄉建設部門戶網站(www.mohurd.gov.cn)公開,并由住房城鄉建設部標準定額研究所組織中國建筑出版傳媒有限公司出版發行。
住房城鄉建設部
2025年3月13日附件詳情:


























聲明:本站所有內容,凡注明來源:綠建之窗”或“本站原創”的文字、圖片等,版權均屬本網所有,其他媒體、網站等如需轉載、轉貼,請注明來源為“綠建之窗”。凡注明"來源:XXX"的內容,為本網轉載自其他媒體,轉載目的是傳遞更多信息,并不代表本網贊同其觀點和對其真實性負責。如有侵權,也請第一時間聯系我們。對不遵守聲明或其他違法、惡意使用本網內容者,本站保留追究其法律責任的權利。管理員QQ: 4993067 32533240,緊急聯系方式:18501126985 13693161205。
上一篇:住房城鄉建設部辦公廳關于印發城市住房發展規劃和年度計劃編制導則(試行)的通知
下一篇:沒有了
- 相關文章
-
-
12-10“雙碳”目標下綠色金融政策體系日趨完善
-
12-08全國首個《“好房子”建設標準體系》發布,“好房子”建設邁向新階段
-
12-07如何理解建設安全舒適綠色智慧的“好房子”?
-
11-30全球五大綠色建筑標準
-
11-30什么是中國的綠色建筑
-
11-26上海市人民政府辦公廳關于印發《上海市促進建筑業高質量發展 加快培育增長新動能行動方案》的通知
-
11-25“好房子”建設正當時!成本增加多少?各地政策力度對比
-
11-22六部門印發《江西省支持建筑業高質量發展若干措施》
-
綠建政策
本欄最新更新
-
04-01住房城鄉建設部關于發布國家標準 《住宅項目規范》的公告
-
03-18住房城鄉建設部辦公廳關于印發城市住房發展規劃和年度計劃編制導則(試行)的通知
-
09-25住房城鄉建設部關于發布國家標準 《綠色建筑評價標準》局部修訂的公告
-
08-16【北京市住建委】發布《住宅二次供水設施設備運行維護技術規程》等11項地方標準
-
08-13【上海】住建委《關于進一步加強本市新建住宅工程設計質量管控》的通知
-
08-09【北京市住建委】關于開展我市2024年民用建筑能源資源消耗統計和公共建筑信息核查采集工作的通知
-
08-05國家標準《綠色建筑評價標準》局部修訂,10月1日起實施
-
06-21國家發展改革委辦公廳等8部門關于組織推薦綠色技術的通知
-
05-21住房城鄉建設部辦公廳關于印發海綿城市建設可復制政策機制清單的通知
-
02-01關于印發《綠色工廠梯度培育及管理暫行辦法》的通知
本欄推薦
閱讀排行
通信地址: 北京市豐臺區南四環西路128號院諾德中心一期2號樓12層1201室 郵編:100070 網站合作:QQ:1658253059 電話: 13693161205 18501126985
京公網安備11010602007284號 京ICP備14061276號-3
51LA統計



