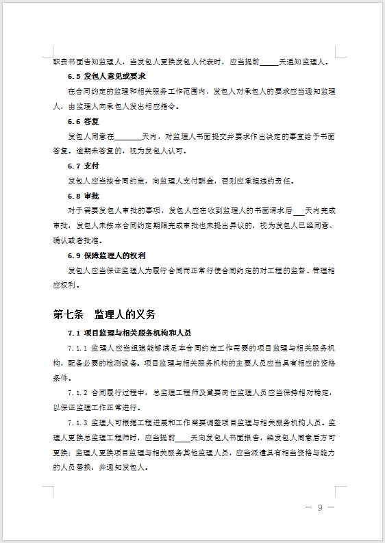
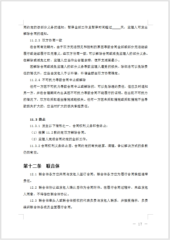
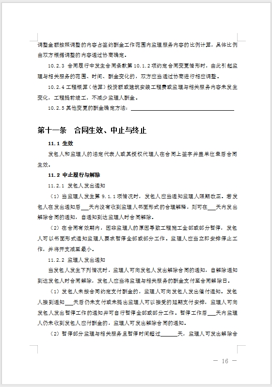
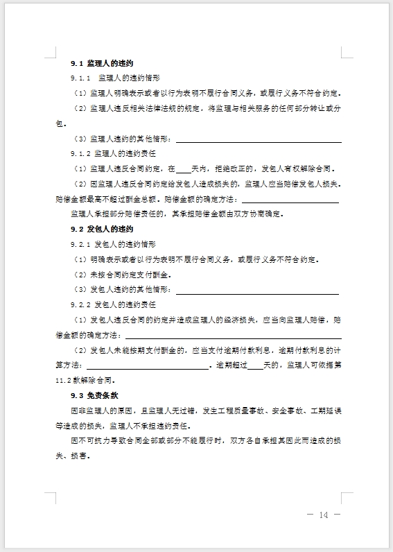
-
【北京市住建委 北京市市監局】關于發布《北京市建設工程委托監理合同 (示范文本)》的通知
時間:2025-04-10 13:42:50 作者:GBWindows 來源:原創文章 閱讀:625內容摘要:京建發〔2025〕82號各區住房城鄉(市)建設委(房管局)、北京經濟技術開發區行政審批局,各區市場監管局、北京經濟技術開發區商務金融局、燕山市場監管分局,市市場監督管理局機場分局,各有關單位: 為解決北京市建設工程監理行業目前存在的問題,引導行業良性發展,進一步規范北京市建設工程監理市場行為,創造...
京建發〔2025〕82號
各區住房城鄉(市)建設委(房管局)、北京經濟技術開發區行政審批局,各區市場監管局、北京經濟技術開發區商務金融局、燕山市場監管分局,市市場監督管理局機場分局,各有關單位:
為解決北京市建設工程監理行業目前存在的問題,引導行業良性發展,進一步規范北京市建設工程監理市場行為,創造公平、有序的市場環境,促進監理行業持續健康發展,依據《中華人民共和國民法典》《中華人民共和國招標投標法》《中華人民共和國安全生產法》《建設工程質量管理條例》等相關法律法規,北京市住房和城鄉建設委員會會同北京市市場監督管理局制定了《北京市建設工程委托監理合同(示范文本)》(BF——2025——0206,以下簡稱“示范文本”),現就有關事項通知如下:
一、各單位要充分認識推行示范文本的重要意義,積極宣傳并引導當事人使用示范文本。
二、示范文本自2025年7月1日起正式推行使用。《北京市建設工程監理合同》(BF——2014——0206)示范文本不再推行。
三、示范文本可登錄首都之窗(www.beijing.gov.cn)、北京市住房和城鄉建設委員會網站(zjw.beijing.gov.cn)和北京市市場監督管理局網站(scjgj.beijing.gov.cn)進行下載。
四、本示范文本推行使用中發現的問題,請及時向北京市住房和城鄉建設委員會、北京市市場監督管理局反饋。
特此通知。
附件:《北京市建設工程委托監理合同(示范文本)》(BF——2025——0206)
北京市住房和城鄉建設委員會 北京市市場監督管理局
2025年3月3日
聲明:本站所有內容,凡注明來源:綠建之窗”或“本站原創”的文字、圖片等,版權均屬本網所有,其他媒體、網站等如需轉載、轉貼,請注明來源為“綠建之窗”。凡注明"來源:XXX"的內容,為本網轉載自其他媒體,轉載目的是傳遞更多信息,并不代表本網贊同其觀點和對其真實性負責。如有侵權,也請第一時間聯系我們。對不遵守聲明或其他違法、惡意使用本網內容者,本站保留追究其法律責任的權利。管理員QQ: 4993067 32533240,緊急聯系方式:18501126985 13693161205。
- 相關文章
新聞資訊
本欄最新更新
-
01-15江西廣東▎印發《零碳園區建設方案》,建設任務:江西10個、廣東25個
-
01-15遼寧省住房和城鄉建設廳|關于印發《遼寧省“好房子”評價導則(試行)》的通知
-
01-14江西 廣東 ▎印發《零碳園區建設方案》,鼓勵園區新建建筑對標超低能耗建筑
-
01-14湖南省發布新版綠色建筑工程設計要點將于2026年起執行
-
01-13廣州|《美麗廣州建設規劃》印發,要求建設一批近零能耗建筑工程
-
01-13加大“好房子”供給!住建部發文
-
01-12把握好高質量發展和高水平保護的關系
-
01-12《綠色工廠評價通則》國家標準發布
-
01-11讓“好房子”成為綠色建筑和建筑業提質升級的最大應用場景
-
01-11綠色建材迎來利好!商務部等9部門聯合發文推進綠色消費
本欄推薦
閱讀排行
通信地址: 北京市豐臺區南四環西路128號院諾德中心一期2號樓12層1201室 郵編:100070 網站合作:QQ:1658253059 電話: 13693161205 18501126985
京公網安備11010602007284號 京ICP備14061276號-3
51LA統計



