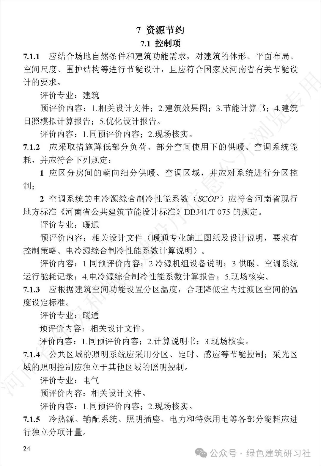
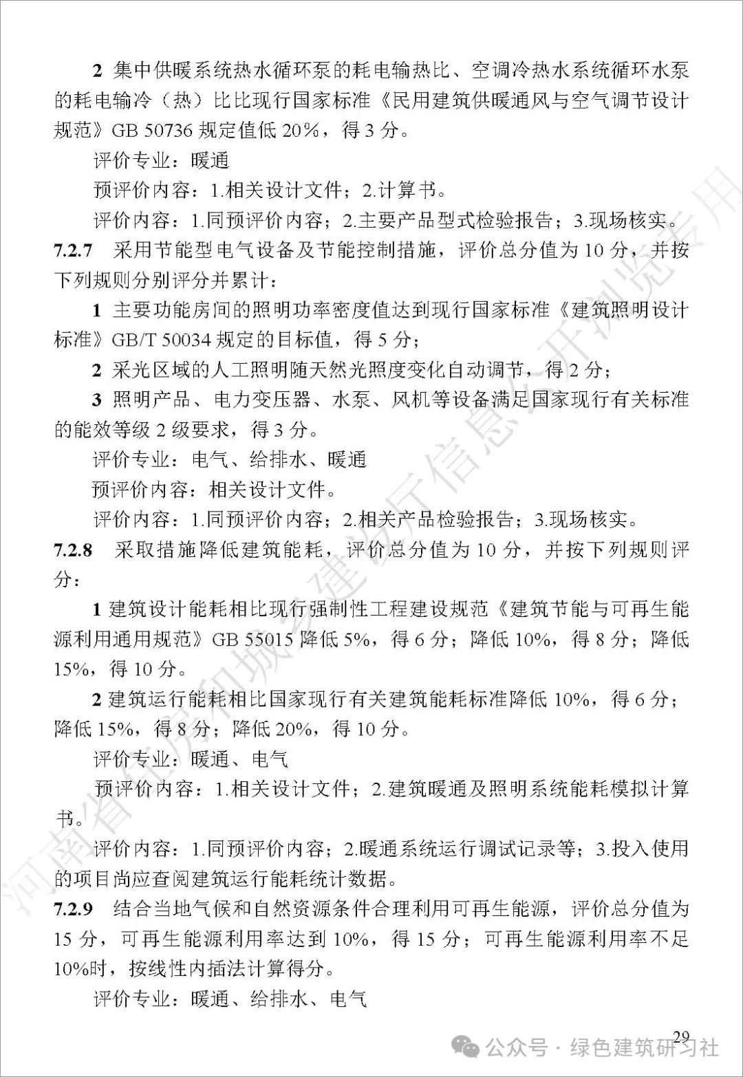
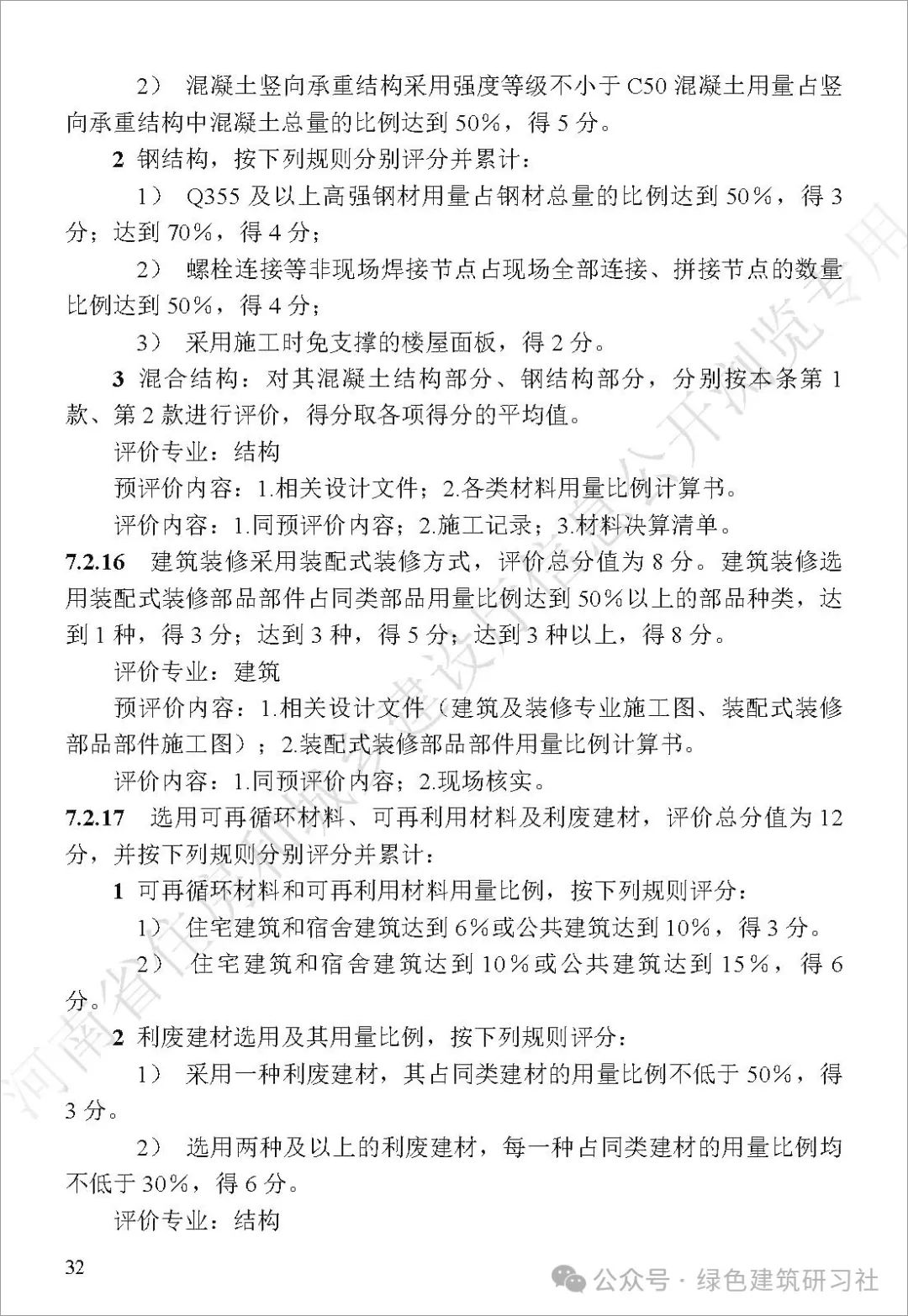
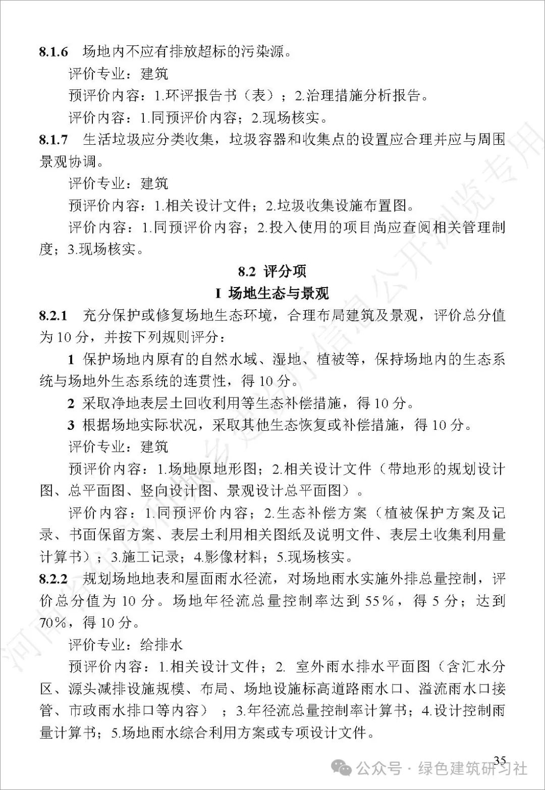
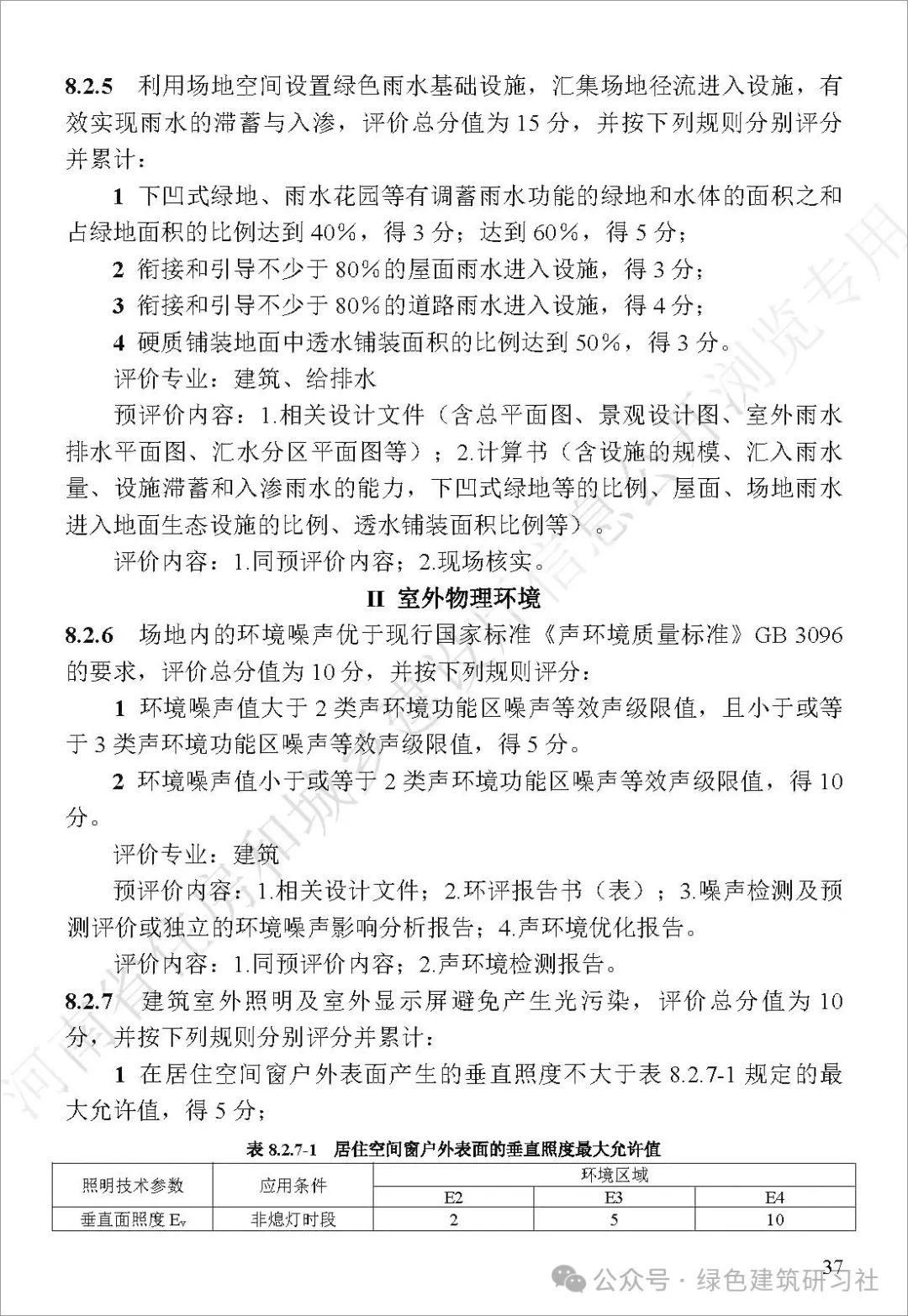
-
《河南省綠色建筑評價標準》發布,新增近零能耗建筑評價
時間:2025-04-11 09:43:40 作者:GBWindows 來源:行業網站 閱讀:633內容摘要:河南省住房和城鄉建設廳關于發布工程建設標準《河南省綠色建筑評價標準》的公告現批準《河南省綠色建筑評價標準》為我省工程建設地方標準,編號為DBJ41/T109-2025,自2025年6月1日起在我省施行。原《河南省綠色建筑評價標準》(DBJ41/T109-2020)同時廢止。本標準在河南省住房和城鄉建設廳門戶網站(hnj...河南省住房和城鄉建設廳
關于發布工程建設標準《河南省綠色建筑評價標準》的公告
現批準《河南省綠色建筑評價標準》為我省工程建設地方標準,編號為DBJ41/T109-2025,自2025年6月1日起在我省施行。原《河南省綠色建筑評價標準》(DBJ41/T109-2020)同時廢止。
本標準在河南省住房和城鄉建設廳門戶網站(hnjs.henan.gov.cn)公開,由河南省住房和城鄉建設廳負責管理。
2025年3月28日













































聲明:本站所有內容,凡注明來源:綠建之窗”或“本站原創”的文字、圖片等,版權均屬本網所有,其他媒體、網站等如需轉載、轉貼,請注明來源為“綠建之窗”。凡注明"來源:XXX"的內容,為本網轉載自其他媒體,轉載目的是傳遞更多信息,并不代表本網贊同其觀點和對其真實性負責。如有侵權,也請第一時間聯系我們。對不遵守聲明或其他違法、惡意使用本網內容者,本站保留追究其法律責任的權利。管理員QQ: 4993067 32533240,緊急聯系方式:18501126985 13693161205。
- 相關文章
-
-
12-10“雙碳”目標下綠色金融政策體系日趨完善
-
12-09河南省住房和城鄉建設廳等部門關于強化金融支持綠色建筑產業發展的通知
-
12-08全國首個《“好房子”建設標準體系》發布,“好房子”建設邁向新階段
-
12-06建筑產品碳標簽:從 “被動合規” 到 “主動領跑”,建筑企業的 “綠色競爭力” 該如何打造?
-
12-06一文讀懂綠色建筑:環保與舒適的完美融合
-
12-04關于《福建省綠色建筑新技術擬推廣目錄(2025年)》的公示
-
12-03吉林▎超低能耗建筑項目最高補助200萬
-
11-30全球五大綠色建筑標準
-
新聞資訊
本欄最新更新
-
12-27“十四五”期內的超低能耗政策
-
12-27綠色金融“點廢成金” 南京銀行精準賦能資源再生產業
-
12-26住建部:《關于提升住房品質的意見(征求意見稿)》
-
12-26劃重點!2026年住房城鄉建設重點工作任務來了?。ê喍贪娼ㄗh收藏)
-
12-25綠色金融精準賦能,驅動制造業綠色轉型與“無廢城市”建設
-
12-25從零碳工廠到零碳園區:雙碳目標下的產業綠色轉型之路
-
12-24專家視角 | 低碳建筑的合格評定發展分析
-
12-24什么是LEED認證?對企業可持續發展有什么意義?
-
12-23萬字長文一覽全! | 2025年20個省市自治區48條低碳獎勵補貼政策,建議收藏【附政策原文】
-
12-23全國住房城鄉建設工作會議在京召開:接續奮斗 全面發力 實現“十五五”住房城鄉建設高質量發展良好開局
本欄推薦
閱讀排行
通信地址: 北京市豐臺區南四環西路128號院諾德中心一期2號樓12層1201室 郵編:100070 網站合作:QQ:1658253059 電話: 13693161205 18501126985
京公網安備11010602007284號 京ICP備14061276號-3
51LA統計



