-
北京綠建委協會推動綠建創新技術落實
時間:2014-06-01 14:35:33 作者:本站編輯 來源:綠建之窗 閱讀:2100內容摘要:【暖立方中國地暖網發布】本報訊記者常慧畢德鵬報道2014年3月28日至30日,第十屆國際綠色建筑與建筑節能大會在北京國際會議中心勝利召開,剛剛成立的北京緑建委協會首次公開亮相,舉辦了大會的第十八個分論壇——“中國綠色建筑創新技術論壇”,該論壇被公認為是本屆綠建大會上最成功的論壇之...【暖立方中國地暖網發布】本報訊 記者常慧 畢德鵬報道 2014年3月28日至30日,第十屆國際綠色建筑與建筑節能大會在北京國際會議中心勝利召開,剛剛成立的北京緑建委協會首次公開亮相,舉辦了大會的第十八個分論壇——“中國綠色建筑創新技術論壇”,該論壇被公認為是本屆綠建大會上最成功的論壇之一,聽眾始終擠滿了會場。中國綠色建筑創新技e論壇的關鍵詞就是創新,發布介紹了十項與我國綠色建筑緊密相關的關鍵技術、創新技術。

住建部節能科技司韓愛興副司長、北京市住建委科技發展促進中心趙豐東主任、北裝協張燕生會長出席會議并講話,北京緑建委協會會長、北京奧林匹克森林公園低碳館館長、北京普來福環境技術有限公司董事長朱江衛主持會議。
住建部節能科技司韓愛興副司長介紹了中外綠色建筑發展的情況,道出了中國綠色建筑發展任重さ澇丁:愛興副司長表示,推動綠色建筑的發展要本著科學的態度,緊隨世界步伐。歐洲發達國家在2003年就執行歐洲能耗標準,總目標是到2020年全部新建建筑達到零能耗,很多歐洲國家在這個大目標下提出了自己的能耗指標,英國提出打造綠色低碳帝國、丹麥提出2018年全部新建建筑さ攪隳芎模德國提出到2050年全部建筑通過節能改造達到零能耗的目標。在這樣的大勢下,我國的綠建工作還處在低水平小步快跑階段。韓愛興副司長介紹,中國綠色建筑從2005年開始正式啟動,至今已經走過了十個年頭,在這十年中,全國各地都在大力發展綠色建筑并且取得不錯的成績ぴ謖餛渲斜本┑牧Χ茸畬螅提出“全面實行綠色建筑”的目標,實現這個目標需要更多的技術支持。韓愛興表示:“現在是市場經濟能夠發揮決定性作用的好年代,政府高度重視綠色建筑的發展,這是綠色建筑發展的歷史時機,希望企業要利用好這個時機,本著科學的態度,著力發展綠色ぶ創新技術。因此,以這次的論壇為平臺,通過技術的交流和推廣更加完善北京綠色建筑的技術水平,進而帶動全國綠色建筑的發展。”
北京市住建委科ぶ行惱苑岫主任介紹了北京市綠色建筑的發展情況。趙豐東表示,近年來我國綠色建筑發展異常迅猛,北京的綠色建筑產業在住建部和市政府的領導下,取得了長足的進步。2013年對北京綠色建筑產業來說是一個重要的年份,為了推進綠色建筑的發展,國家發改委與住建部聯合發布了《綠そㄖ行動方案》,同時北京市政府也發布了《發展綠色建筑推動生態城市建設實施方案》(以下簡稱《方案》),《方案》指出從2013年6月1日開始,新建項目執行綠色建筑標準,并基本達到綠色建筑等級評定一星級以上標準。“下一步,市政府將繼續強化‘綠色建筑評價標準’,并從引ぁ⒓だ機制方面來促進北京綠色建筑的發展。”
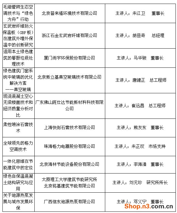
隨后,北裝協張燕生會長介紹了北京緑建委協會成立的情況,北京緑建委協會朱江衛會長向大家分享了“ど方舟行動”的具體實施方法,北京緑建委協會的會員企業分別向聽眾們介紹了毛細管網生態空調技術、玄武巖纖維防火保溫板(GBF板)技術、適用本土綠色建筑餐廚垃圾處理技術、代表最高節能標準的真空玻璃技術、現澆混凝土空心無梁樓蓋技術、柔性噴涂石膏技術、全球最先進的格力空調技術、一體化思維在建筑節能中定位的智能化技術、綠色自保溫混凝土u構技術和淺層地熱開發利用等十大創新技術,并介紹了相關技術的研究過程、發展前景及相關企業情況。
據了解,國際綠色建筑建筑與建筑節能大會是由u華人民共和國住房和城鄉建設部發起,并聯合國內外相關政府機構、協會共同主辦的國際性盛會,從2005年至今已成功舉辦十屆,已成為中國綠色建筑領域規模和影響力最大的行業盛事。北裝協張燕生會長對北京緑建委協會成功舉辦本屆論壇充分肯定,他說:“希望北京緑建委協會的《中u綠色建筑創新技術論壇》成為大會的一個品牌,每一屆大會都能推出這么多具有創新特點的綠建技術。”
[編輯:孟揚]
- 相關文章
新聞資訊
本欄最新更新
-
12-31【盤點】2025年中國綠色建筑十大焦點
-
08-25科技“瑧”生活 智能生態光墅--重新定義陽光房
-
04-18聚陽新能源數字化工廠大樓封頂:以數字化應對關稅激增,開辟全球競爭新路徑
-
01-21海綿城市:貫徹“景觀+海綿”理念!來看融合自然生態美學的“高顏值”海綿景觀》
-
01-20《綠色低碳住宅標準》正式實施
-
01-18立法引航,多措并舉,推動綠色建筑高質量發展
-
01-17打造零碳城市的5個維度22個措施:《零碳城市手冊》解讀(附全文下載)
-
01-16住房城鄉建設部等三部門:進一步擴大政府采購支持綠色建材 促進建筑品質提升政策實施范圍
-
11-12美麗上海建設三年行動計劃,新建居住建筑超低能耗比例超過50%
-
11-10綠·碳·慧 | 一圖讀懂 | 全面實行排污許可制實施方案
本欄推薦
閱讀排行
通信地址: 北京市豐臺區南四環西路128號院諾德中心一期2號樓12層1201室 郵編:100070 網站合作:QQ:1658253059 電話: 13693161205 18501126985
京公網安備11010602007284號 京ICP備14061276號-3
51LA統計



